< previous page page_50 next page >

Page 50
0050-01.gif
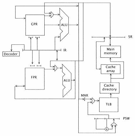
Figure 1.25
Data paths for a nonpipelined R/M processor.
0050-02.gif
Note 1 This instruction could be eliminated by using R0 as the index register in instruction sets where R0 always contains zero. We have assumed that a cache miss occurred during instruction fetch. The miss is assumed to bring a line of instructions into the cache, including the subsequent instructions.
We assume that the cache line is sufficiently large to contain the remainder of the instructions. Also note that since this instruction occupies two bytes, we increment

 
< previous page page_50 next page >